宾阳县防爆六座观光车封闭式
型号名称:BG型 防爆蓄电池观光车
国家标准:符合《GB19854-2018 爆炸性环境用工业车辆防爆技术通则》标准
符合《GB12476.1~9可燃性粉尘环境用电设备》标准
符合《GB3836.1-2010 爆炸性环境 第1部分:设备 通用要求》
防爆等级为:Ex d ⅡBT4Gb/Ex tD A21 IP6X T135°
产品介绍
BG系列防爆蓄电池观光车广泛适用于石油、化工、、纺织、制药、油漆涂料、军工等含可燃性气体、液体和粉尘等危险作业区域1区、2区、21区、22区爆炸性环境中的搬运装卸等工作;
l 采用流行的简约风格外形设计,美观大方。采用电机平行布置的两级减速后轮驱动技术以及严谨、科学的人机工程设计有效地保证了整机的可靠性,稳定性和作业效率;
l 前后桥均用板弹簧连接,提高驾驶舒适性;液压制动可靠、有效;
l 采用进口交流控制器,拥有智能保护系统,性能安全可靠;
l 交流免维护防爆电机,动力强劲,无碳刷,使用维护成本低,作业效率高;
l 整车具有噪音小、无污染、驾驶舒适、爬坡能力强、安全性高、转向敏捷、性能稳定、操作简单、维修方便等特点;
l 防爆电源使用寿命长,充电快捷,是理想的绿色短途运输工具;
l 具有整车防爆合格证、防爆零部件合格证。
l 车顶配置声响清晰、闪光醒目的防爆声光报警器、手动调整的左右外置后视镜
l 电气设备的绝缘、屏护、防护间距符合GB 5226.1的相关规定
l 轮胎防静电功能符合国家相关安全标准。
适应运行环境
①海拔高度不超过2000米;
②环境温度在-20℃~40℃之间,相对湿度不大于95%(25℃时);
③在周围介质中,所含可燃性气体、蒸气与空气形成的爆炸性气体环境1区、2区,其级别不超过Ⅱ B,温度组别不超过T4;
④在周围介质中,所含可燃性粉尘环境21区、22区,其级别不超过IIIB,温度组别不超过T4;
⑤运行路面不妨碍导走车辆上产生的静电荷;
⑥无雨水或滴水。
⑦无剧烈震动或冲击;
⑧无破坏金属和绝缘的腐蚀性气体或蒸气;
2、防爆标志:Ex d e ib mb sⅡB T4 Gb/Ex tD ibD mbD A21 IP6X T135℃
其含义如下: d—隔爆型(气体环境);e—增安型(气体环境) ib—本质安全型(气体环境); mb—浇封型(气体环境); s—特殊型; ⅡB—可燃性气体或蒸气级别; T4—温度组别; Gb—设备保护级ibD—本质安全型(粉尘环境); tD—外壳保护型(粉尘环境; mD—浇封型(粉尘环境); A21—粉尘环境21区的A类设备; IP6X—防护等级; T135℃—温度值
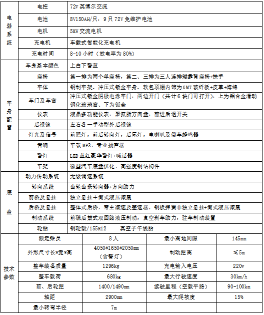
参数配置 备注联系销售人员量身定做

- 上一篇:防爆四座观光车敞篷式
- 下一篇:防爆六座观光车敞篷式
-
宾阳县雨天如何保养电动叉车 [2022-08-26]
雨天使用电动叉车要注意什么?电动叉车电机关键部件电池.电机.刹车系统,车架.车身等部件都是非常怕水的区域。如果长时间不注意保养,不仅更换麻烦,而且浪费资金。如果整车出了问题,消费成本会更高。从日常维护中注意相关细节,会省去不必要的麻烦。1.除非特别需要,所以在雨天,为了考虑,请尽量不要驾驶电动叉车,避免控制器.电机等部件出现进水问题。2.由于雨天,路况和视力较差,为了考虑驾驶观光车,尽量以较慢的速
-
宾阳县伊祁工业设备有限公司:不同类型叉车的特点 [2022-01-11]
货叉一般可分为三种:电动叉车、仓库叉车和内燃叉车。1.电动叉车。电机驱动,电池作为能量来源。载重1.0~4.8吨,工作通道一般宽度在3.5~5.0米之间。该产品没有污染,噪声小,被广泛用于环境要求较高的环境中,如医药、食品等。因为每一个电池一般在工作8小时左右就需要充电,所以多时工作时要装上备用电池,工作场所要有专门的充电器。2.存放叉车。仓库叉车主要是针对货物装卸而设计的一种叉车。除少数仓储叉车
-
宾阳县锂电池叉车的分类是什么? [2022-02-10]
锂电池是主流电动叉车不可分割的重要组成部分。作为一种动力电池,它一直是制造商开发的关键组成部分。由于我们对它进行了大量的研究,我们发明了各种叉车锂电池。如果您问具体类型,答案是不同的分类方法,锂电池的名称也会有所不同。如果锂电池叉车按形状划分,重要类型大致可分为三类:第一类是圆柱形电池,由于存储功率有限,在电动叉车领域使用不多。第二种是方形电池。这种形状主要是聚合物电池,因为它具有良好的延展性,可
