宾阳县八座防爆观光车封闭式
型号名称:BG型 防爆蓄电池观光车
国家标准:符合《GB19854-2018 爆炸性环境用工业车辆防爆技术通则》标准
符合《GB12476.1~9可燃性粉尘环境用电设备》标准
符合《GB3836.1-2010 爆炸性环境 第1部分:设备 通用要求》
防爆等级为:Ex d ⅡBT4Gb/Ex tD A21 IP6X T135°
产品介绍
BG系列防爆蓄电池观光车广泛适用于石油、化工、、纺织、制药、油漆涂料、军工等含可燃性气体、液体和粉尘等危险作业区域1区、2区、21区、22区爆炸性环境中的搬运装卸等工作;
l 采用流行的简约风格外形设计,美观大方。采用电机平行布置的两级减速后轮驱动技术以及严谨、科学的人机工程设计有效地保证了整机的可靠性,稳定性和作业效率;
l 前后桥均用板弹簧连接,提高驾驶舒适性;液压制动可靠、有效;
l 采用进口交流控制器,拥有智能保护系统,性能安全可靠;
l 交流免维护防爆电机,动力强劲,无碳刷,使用维护成本低,作业效率高;
l 整车具有噪音小、无污染、驾驶舒适、爬坡能力强、安全性高、转向敏捷、性能稳定、操作简单、维修方便等特点;
l 防爆电源使用寿命长,充电快捷,是理想的绿色短途运输工具;
l 具有整车防爆合格证、防爆零部件合格证。
l 车顶配置声响清晰、闪光醒目的防爆声光报警器、手动调整的左右外置后视镜
l 电气设备的绝缘、屏护、防护间距符合GB 5226.1的相关规定
l 轮胎防静电功能符合国家相关安全标准。
适应运行环境
①海拔高度不超过2000米;
②环境温度在-20℃~40℃之间,相对湿度不大于95%(25℃时);
③在周围介质中,所含可燃性气体、蒸气与空气形成的爆炸性气体环境1区、2区,其级别不超过Ⅱ B,温度组别不超过T4;
④在周围介质中,所含可燃性粉尘环境21区、22区,其级别不超过IIIB,温度组别不超过T4;
⑤运行路面不妨碍导走车辆上产生的静电荷;
⑥无雨水或滴水。
⑦无剧烈震动或冲击;
⑧无破坏金属和绝缘的腐蚀性气体或蒸气;
2、防爆标志:Ex d e ib mb sⅡB T4 Gb/Ex tD ibD mbD A21 IP6X T135℃
其含义如下: d—隔爆型(气体环境);e—增安型(气体环境) ib—本质安全型(气体环境); mb—浇封型(气体环境); s—特殊型; ⅡB—可燃性气体或蒸气级别; T4—温度组别; Gb—设备保护级ibD—本质安全型(粉尘环境); tD—外壳保护型(粉尘环境; mD—浇封型(粉尘环境); A21—粉尘环境21区的A类设备; IP6X—防护等级; T135℃—温度值
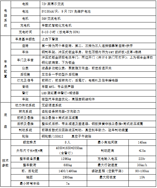
参数配置 备注联系销售人员量身定做

- 上一篇:八座防爆观光车敞篷式
- 下一篇:11座及以上防爆观光车
-
宾阳县防爆叉车电动机发生故障有哪些原因? [2022-10-31]
使用防爆叉车时,如果发生电机故障怎么办?在这个时候,我们应该冷静下来,找出原因。保险丝吗?还是控制器坏了?还是电机绕组烧坏导致短路或断路?还是轴承损坏了?今天,整理了这些情况的相应原因:1.防爆叉车转速不正确电机绕组短路或断路,导致电机故障。2.对于直流电机,叉车电刷产生火花可能是电刷接触不良、换向器表面不均匀、电刷位置不正确、表面不干净、换向片短路或电机绕组短路。3.防爆叉车产生高温可能是负荷、
-
宾阳县电动叉车维护保养的重点 [2021-11-04]
电动叉车 相对 于燃油 叉车 ,维护保养 方面 是简单 ,省事 很多 。 但是 ,这并不意味着 电动叉车 就不用 维护保养 了。 下面 跟大家 分享 一些 关于 电动叉车 的维护保养 要点 ,希望 对大家 有帮助 。首先 ,电动叉车 的检查项目:1.检查 电机 的连线 是否 正确 、牢靠 。2.检查 换向器 上的换向 片之间 是否 清洁 。3.紧固件 是否 松动 ,电刷架是否 牢固4. 电机转子
-
宾阳县电动叉车怎么选购?电机是重点! [2022-09-03]
动力装置是机械优良水平的重要指标,如燃油叉车的发动机、车辆的电机等,对整机的性能和质量起着非常重要的作用。我国制造的电动叉车、电动堆垛机、电动搬运车等电动仓储设备大多采用直流电机,而国内外电机更好的是交流电机。交流电机有很多优点,包括有效提高电机寿命,增加机械设备的使用时间,提高机械设备的工作效率。让我们来看看交流电机和直流电机的区别及其各自的特点。电机,英文名称:Electricmachiner
